您好,欢迎访问湖南祺达钢铁有限公司

湖南镀锌角钢

新闻中心

产品中心

联系我们

企业名称:湖南祺达钢铁有限公司

联系人:王小姐 17775778717

电话:    0731-83381756

              0731-8338 1755

手机:任先生  13974999017

邮箱:1838340329@qq.com

传真:0731-83381756

地址:湖南长沙市天心区新开铺路湖南钢材大市场一力物流园柳4栋108号

网址:www.hnqdgt.com  / www.hnqdgt.cn

唐山重拳整治“散乱污”企业(附整改钢企名单)

您的当前位置: 首 页 >> 新闻中心 >> 行业新闻

唐山重拳整治“散乱污”企业(附整改钢企名单)

发布日期:2017-09-01 作者:中国钢铁新闻网 点击:

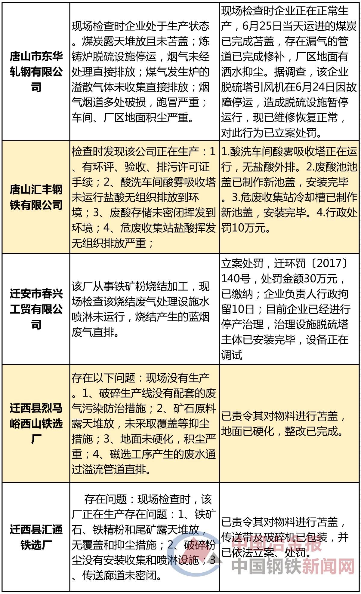
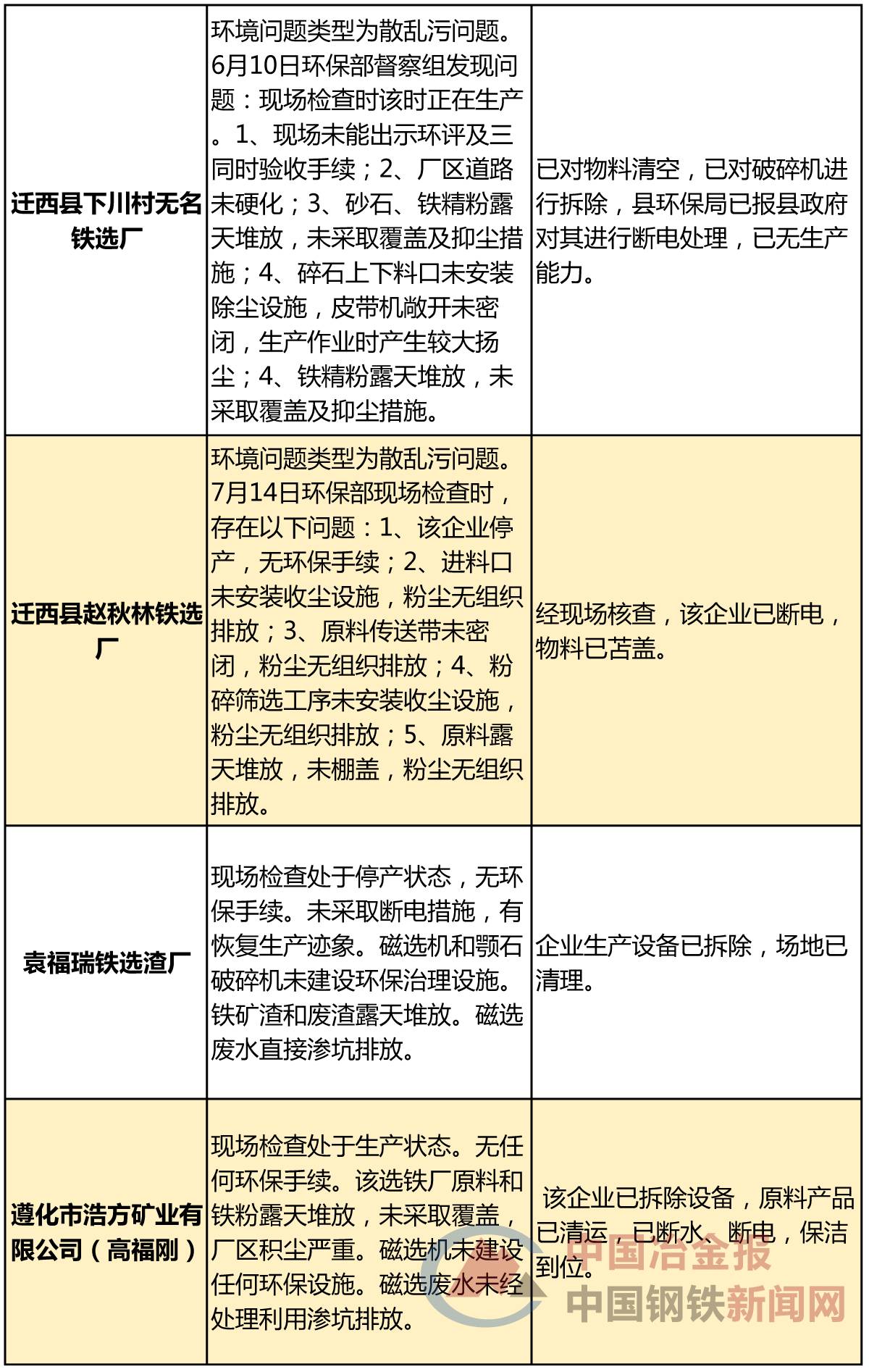
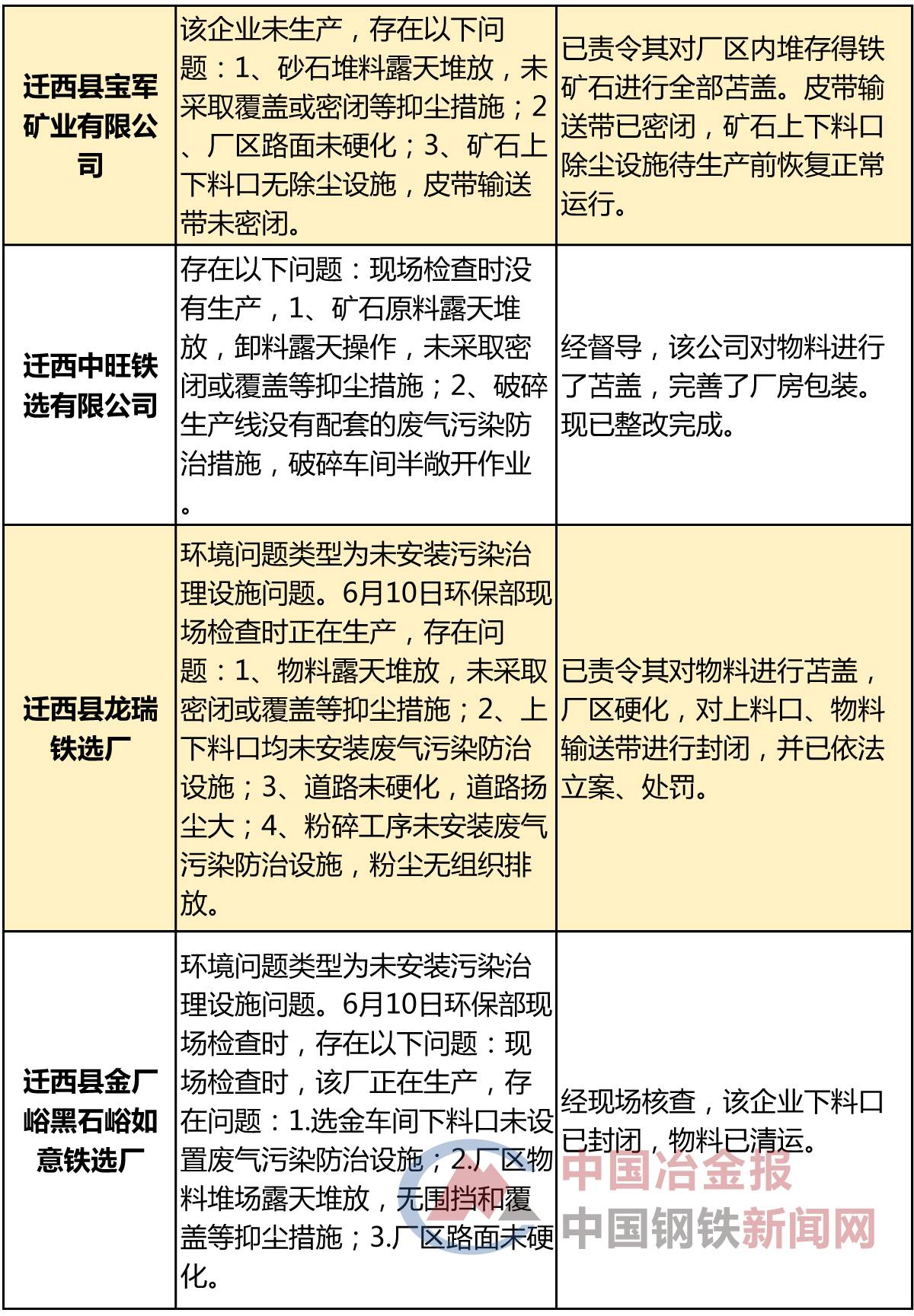
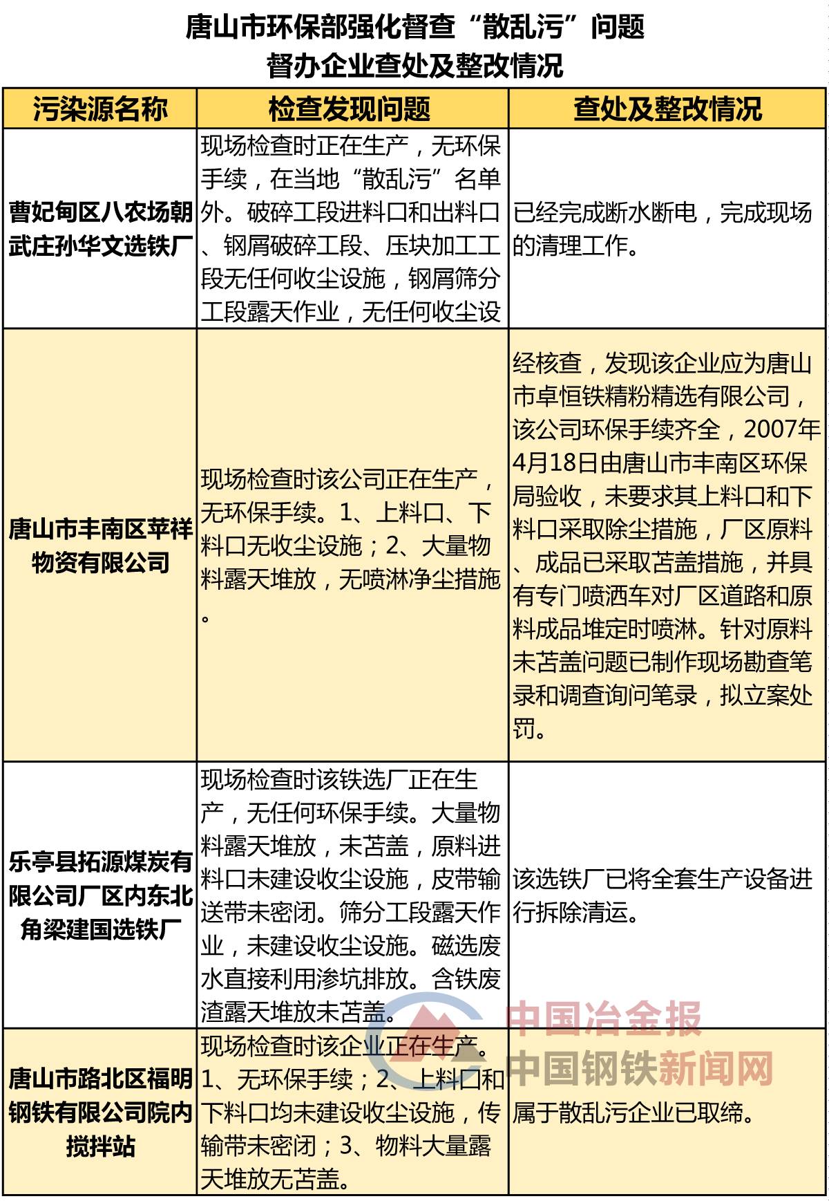
近日,河北省唐山市发布强化督查督办企业查处及整改情况的公示(以下简称“公示”),列出了唐山市环保部强化督查“散乱污”问题督办企业查处及整改情况以及唐山市环保部强化督查突出问题督办企业查处及整改情况,涉及污染源446处,其中,包括唐山市丰南区经安钢铁有限公司、唐山汇丰钢铁有限公司、滦县热庄子村南铁选厂等一批钢铁相关企业被罚款、整改或关停取缔,具体名单如下:


今年4月份出台的的《河北省集中整治“散乱污”工业企业专项实施方案》(以下简称《方案》)提出,通过采取关停取缔、限期搬迁、停产整治等强有力措施,要求河北省各市县在今年9月30日前完成“散乱污”企业的规范整治任务。同时开通“散乱污”企业举报热线,接受群众监督。

《方案》还指出,“散乱污”企业是指:不符合产业政策,不符合当地产业布局规划,未办理工信、发改、土地、规划、环保、工商、质监、安监、电力等相关审批手续,不能稳定达标排放的企业。

根据近日印发的《京津冀及周边地区 2017-2018 年秋冬季大气污染综合治理攻坚行动量化问责规定》,对于京津冀大气污染传输通道城市(“2+26”城市)的淘汰类 “ 散乱污 ” 企业,2017 年 9 月底前未依法依规关停取缔,做到“两断三清”(即断水、断电、清除原料、清除产品、清除设备)的,要对有关党政领导干部在大气污染综合治理工作中失职失责行为进行问责


今年4月起,环保部从全国环保系统抽调了5600名一线环境执法人员,对京津冀大气污染传输通道上的“2+26”个城市,开展为期一年的大气污染防治强化督查。

  8月19日,督查组在河北省唐山市滦县加油站进行督查。图为督查组第四组成员对加油泵废气回收装置进行检查。



  8月19日,环保部强化督查(第十轮)第四组部分成员在唐山市滦县吉宏包装有限公司检査挥发性有机物(VOCs)治理情况。该企业VOCs治理设施完备运行正常,未发现VOCs直排。


  8月19日,督查组第四组部分成员在唐山市滦县泰安公路工程养护有限公司检查时发现,该企业未办理环保手续,不在“散乱污”名单内。


截至8月16日,唐山市共上报4212家“散乱污”企业,全市已关停取缔2071家,整合搬迁2家,整治改造企业1229家,完成比率78.4%。通过近期全市“散乱污”企业整治情况看,部分县(市)区依然存在未按照标准执行到位的现象。为此,唐山市将严格落实县(市)区政府强化“散乱污”企业专项整治行动政府责任主体,按照三级网格落实网格职责。对各级检查中,发现签订承诺书确认的4212家名单之外的“散乱污”企业,按照网格化环境监管制度,将对相关责任人实施问责。 


本文网址:http://www.hnqdgt.com/news/409.html

相关标签:型材

最近浏览:

联系人:王经理   177-7577-8717

联系人:任经理   139-7499-9017

电话:0731-85555848

          0731-8338 1755

传真:0731-83381756

邮箱:1006057275@qq.com

网址:www.hnqdgt.com

地址:湖南长沙市天心区新开铺路湖南钢材大市场一力物流园柳4栋108号

未标题-2.jpg