您好,欢迎访问湖南祺达钢铁有限公司

湖南镀锌角钢

新闻中心

产品中心

联系我们

企业名称:湖南祺达钢铁有限公司

联系人:王小姐 17775778717

电话:    0731-83381756

              0731-8338 1755

手机:任先生  13974999017

邮箱:1838340329@qq.com

传真:0731-83381756

地址:湖南长沙市天心区新开铺路湖南钢材大市场一力物流园柳4栋108号

网址:www.hnqdgt.com  / www.hnqdgt.cn

中国钢铁质量品牌建设有哪些成果?钢材又如何应对来自替代材料的挑战?

您的当前位置: 首 页 >> 新闻中心 >> 行业新闻

中国钢铁质量品牌建设有哪些成果?钢材又如何应对来自替代材料的挑战?

发布日期:2017-10-17 作者:祺达钢铁 点击:

9月初,中共中央国务院发布《关于开展质量提升行动的指导意见》,提出要提升原材料供给水平,加快钢铁、水泥、电解铝、平板玻璃、焦炭等传统产业转型升级,推动稀土、石墨等特色资源高质化利用,促进高强轻合金、高性能纤维等关键战略材料性能和品质提升,逐步进入全球高端制造业采购体系


深度

回头看——

中国钢铁质量品牌建设成果多


  随着近年来钢铁工业工艺技术进步和管理水平逐步提高,钢铁行业在创品牌、提质增效方面取得了较好成绩,钢材产品质量明显提升。近年来,钢铁行业在品种质量与品牌建设方面取得的成绩主要表现在以下方面:

  一是产品质量逐步提高,品种结构不断优化。高强度高性能钢材生产和应用比例提高,钢材品种结构得以改善,满足了下游用钢产业技术进步和产业升级换代的发展要求。目前,重点大中型钢铁企业400兆帕(Ⅲ级)及以上高强钢筋生产比例超过95%,超越了80%以上“十二五”规划目标;高强船板产量大幅提高,约占船板产量的一半。电工钢板、冷轧板、镀锌板等产品逐步替代进口,国内市场占有率不断提高。其中,电工钢国内市场占有率由2010年的85.1%提高的2016的95%,冷轧薄宽带钢国内市场占有率由2010年的88.5%提高到2016年的96%,电镀锌板国内市场占有率由2010年的42.6%提高的2016年的94%。

  二是高端产品开发能力提升,与国际先进水平差距不断缩小。我国钢铁产品的开发能力不断增强,一批自主开发的关键钢材品种达到国际先进水平,一大批高质量钢铁产品成功研制和生产,如高速铁路用百米重轨、高钢级油气输送管线、高牌号无取向硅钢和高磁感取向硅钢、高级不锈钢,以及超深井、耐腐蚀、抗挤毁油套管,大规格镍基合金油管和核电蒸汽发生器用管等。这些高档钢铁产品的开发,有力保障了北京奥运会、上海世博会、广州亚运会、西气东输(二线)、三峡水电站、高速铁路工程等国家重大工程和重点建设项目的顺利实施。

  三是树立品牌发展理念,品牌培育初见成效。引导企业树立以质量和品牌为核心的发展理念,探索建立品牌培育管理体系,培育钢铁行业优质产品和品牌。2012年~2016年,太钢、武钢、兴澄特钢、南钢、马钢等企业的质量管理经验被评为工业和信息化部质量标杆。河钢集团、兴澄特钢、马钢等20家钢铁企业参加了工信部品牌培育试点工作。2013年~2016年,钢铁行业共有30家钢铁企业获得国家质检总局、中国品牌建设促进会举办的品牌价值评价信息发布。通过品牌培育和质量升级活动,我国打造了一批具有竞争力的钢铁知名品牌,提升了企业品牌价值。

  值得一提的是,优质产品质量认定是品牌培育的重要手段。在中国钢铁工业协会开展的冶金产品实物质量认定“金杯奖”工作中,2014年~2016年,有481项产品的实物质量达到国际同类产品实物水平,为行业优质产品,被授予“金杯奖”称号;20家企业28项产品实物质量达到国际先进实物质量水平,为行业产品标杆,被授予“特优质量奖”称号。“金杯奖”这一平台,促进了企业创建优质产品品牌,引导了企业优质化生产,对规范市场竞争秩序、优化行业发展环境起到了积极作用。 


迎挑战——

钢铁质量品牌建设任重道远


  我国钢铁产业仍然存在着部分品种依赖进口、低水平及落后产品仍占一定比例、标准滞后、产品同质化竞争严重、钢铁新材料关键技术有待突破等问题。同时,下游产业向高端化发展,对钢铁产品的性能、质量稳定性都提出了更高的要求。面对不断提升的质量要求和替代材料的挑战,钢铁行业质量和品牌建设任务仍然艰巨。

  《意见》指出,提高供给质量是供给侧结构性改革的主攻方向,全面提高产品和服务质量是提升供给体系的中心任务。从实施质量攻关工程、加快标准提档升级、激发质量创新活力、推进全面质量管理、加强全面质量监管、着力打造中国品牌、推进质量全民共治等方面,《意见》为破除质量提升瓶颈给出了建议。在供给侧结构性改革的背景下,钢铁企业要以“优化结构、提质增效”为重点,以创新驱动为引领,以增品种、提品质、创品牌为主攻方向,加大技术创新力度,积极开发品种、开拓市场,加强质量品牌建设,提升质量基础保障能力,促进钢铁产品质量升级发展。

  钢铁行业加强质量品牌建设的重点方向建议如下: 

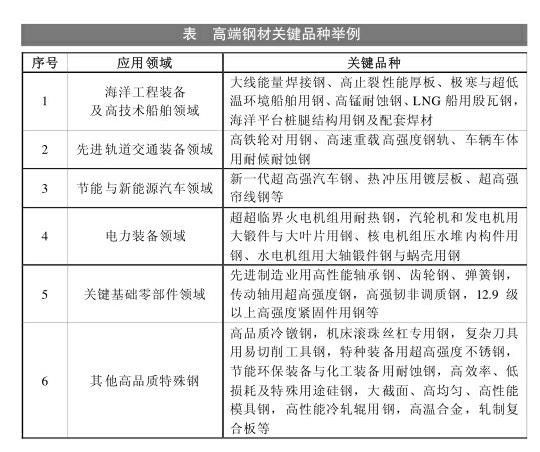
  一是推动服务型制造,满足制造业的高端需求。全面确立以用户为中心的产品理念和服务意识,推进钢铁企业由制造商向服务商转变。加强高技术船舶、海洋工程装备、先进轨道交通、电力、航空航天、机械等领域重大技术装备所需高端钢材品种的研发和产业化,力争每年突破3~4个关键品种的研发,持续增加有效供给。(关键品种举例见下表)。

注:点击可见大图


  二是强化质量意识,提升质量水平。树立以稳定为核心的质量意识,支持企业采用洁净钢生产、精准轧制、产品质量管理一贯制等质量提升技术,利用信息化、智能化手段和装备,减少人为因素对质量控制的影响,全面提升钢铁产品实物质量稳定性、可靠性、耐久性和性能一致性。

  三是着力研发和应用高效化低成本生产技术,增强产品竞争力。针对市场多层次需求,开发使用高效化低成本生产技术,提高工艺技术装备水平,实施原料、工艺、装备、零部件、物流、环保等全流程质量保证措施,力争在保证或提高钢铁产品性能和实物质量的前提下,有效降低生产成本,提高钢材产品综合竞争力。

  重点研发的关键技术包括:高效绿色电炉冶炼技术、高效低成本洁净钢冶炼技术、铸坯直接轧制技术、超快速冷却技术、节能高效轧制及后续处理技术等。

  四是加强品牌建设,推进质量分级与评价工作。钢铁企业要建立以质量为中心的品牌体系。支持钢铁企业制订品牌管理体系,围绕研发创新、生产制造、质量管理和营销服务全过程,提升内在素质,夯实品牌发展基础;开展质量标杆活动,推进质量分级与评价工作,以冶金产品实物质量认定活动等为平台,每年向社会公告达到国际同类产品实物质量水平的优质产品和特优质量名牌产品,加大品牌培育力度,形成一批具有较大国际影响力的企业品牌和产品品牌。

  五是发展钢铁新材料,支撑中国制造战略发展。钢铁新材料的发展重点是高性能钢铁材料。发展钢铁新材料既是支撑《中国制造2025》的关键,又是钢铁产业转型升级的主要内涵,是推动我国“一代装备、一代工程、一代材料”向“一代材料、一代装备、一代工程”转变的主要举措。

  钢铁企业要坚持需求牵引和战略导向,推进材料先行、产用结合,以满足传统产业转型升级、战略性新兴产业发展和重大技术装备需求为主攻方向,着力构建以企业为主体、以高校和科研机构为支撑、军民深度融合、产学研用协同的钢铁新材料产业体系,着力突破一批关键品种,提高关键战略材料的综合保障能力,不断提升钢铁产业国际竞争力。

  现有钢铁材料以高品质特殊钢、基础零部件用钢、高性能海工用钢、高温合金和高端装备用特种合金等关键品种为重点。钢铁企业要大力推进生产过程的智能化和绿色化改造,重点突破钢铁性能及成分控制、生产加工及应用等工艺技术,不断优化品种结构,提高质量稳定性,延长服役寿命,满足重点领域和重大工程需求,支撑下游行业转型升级和战略性新兴产业发展。在前沿材料和功能新材料领域,应重视基础研究和创新,争取布局一批前沿材料和功能新材料。

  六是应对替代材料挑战,促进钢铁产品质量升级。相对于铝镁合金、碳纤维等材料而言,钢铁材料除了在性能上满足用户的要求外,更具性价比优势。然而,替代材料技术的日新月异和下游行业向着高端、绿色、精细化方向发展,钢铁材料在性能和质量上面临的压力和挑战将日益严重。为了保持钢铁产品的竞争优势,钢铁产品需向着环境友好、资源节约、性能优良、成本低廉、品种规格多样化、便于用户使用等方向发展。


链接

钢材如何应对

来自替代材料的挑战?


  钢铁的应用范围非常广泛,还是可再生的资源,性价比相对其他材料也具有较大的优势。然而,随着新材料科技的发展,传统的钢铁材料正面临着替代材料的严峻挑战。从应用的角度看,部分可能替代钢铁的材料主要有铝合金、塑料和碳纤维等,这些材料具有密度低、强度高、耐腐蚀、绝热性能好等优点。

  以汽车领域为例,人们不断追求着更加轻便环保的汽车材料,铝、镁和塑料等新型材料逐渐成为汽车制造业的新宠。这些新材料除了本身的特性以外,还具备汽车爱好者所期待的潮流性,故而这些替代材料在汽车领域的应用呈现出迅猛增长之势。

  那么,钢铁行业应该如何应对来自替代材料的挑战呢?笔者给出以下几点建议:


●丰富钢材品种规格,开发易加工低成本的高性能钢材

  钢材大多数需要经过各种方法加工后应用,加工成本可能占零件或构件成本的50%以上。基于以上考虑,钢铁产业可以从两个方面入手:一是实现钢铁材料品种规格的多样化,二是开发易加工钢材,以达到降低产品成本的目的。

  钢铁材料品种规格多样化具体是指为适应用户对材料尺寸、形状多样化、个性化的要求,除了通用的板、管、丝、带、棒、线、型、锻、铸材等外,发展特殊异型材、预先热处理或表面处理钢材、近终形金属制品材(如轴承套圈、滚动体、标准模块等)以及复合材料等。

  需开发的易加工钢材具体包括开发各类新型高性能易切削钢、易焊接结构钢、冷热锻用钢、超深冲薄钢板、镀层钢板、高性能模具钢、超硬高速钢等。


●开发更高性能钢铁材料

  汽车轻量化是世界汽车发展的主要方向,钢铁材料除了面临铝合金材料的挑战外,还面临着新的环境友好型轻质高强碳纤维、塑料等复合材料的挑战。而与其他轻金属和复合材料相比,高强钢具有优异的性价比,且可以利用现有的汽车生产设备,减少投资,不失为一种理想的轻量化材料。钢铁企业需加大对高强度钢的开发力度,解决轻量化与安全、成本之间的矛盾,保持钢铁材料在汽车市场的主导地位不动摇。


●重视复合材料研究开发。

  在不同的环境条件下,用户对钢铁产品的性能提出了新的、个性化要求,研究钢铁材料与不同类型钢铁、轻金属合金、塑料或陶瓷等材料的复合,以得到同时具有不同材料的优势性能而避免其劣势性能的复合材料,应引起钢铁企业的广泛重视。 


本文网址:http://www.hnqdgt.com/news/462.html

相关标签:板材

联系人:王经理   177-7577-8717

联系人:任经理   139-7499-9017

电话:0731-85555848

          0731-8338 1755

传真:0731-83381756

邮箱:1006057275@qq.com

网址:www.hnqdgt.com

地址:湖南长沙市天心区新开铺路湖南钢材大市场一力物流园柳4栋108号

未标题-2.jpg